[轉錄] 徐巧芯FB 我不出席專案報告是為了抗議!
※ 來源為FB/推特,則文章標題須為來源名稱。(ex:人名、粉絲團名…etc ) ※
1.轉錄網址︰
2.轉錄來源︰
徐巧芯FB
3.轉錄內容︰
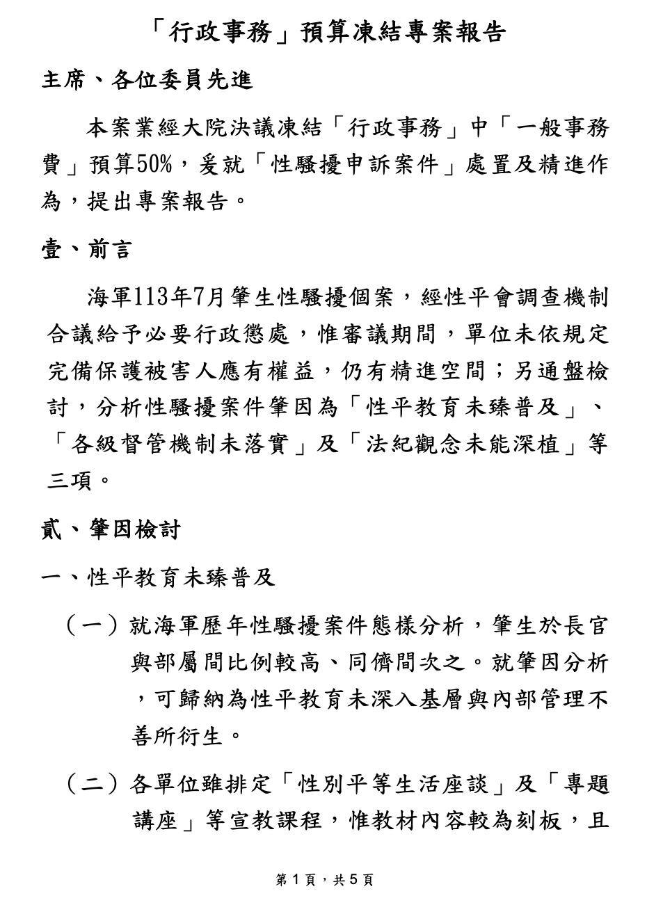
關於國防外交委員會沈伯洋召委、柯建銘助理周軒指控,我要求專案報告卻沒有出席,事實上是因為他們搞不清楚狀況又不查證。
當初我在質詢時提出海軍內有性騷案發生,海軍原本承諾處理,但在審查預算時仍然沒有進度,因此凍結一部分金額。
結果,性騷申訴未結案,海軍竟以保護之名欲調動被害人職務造成二度傷害,懲處也敷衍了事,還同時暗中協助加害人加速申請退伍之行政流程,明顯未依《陸海空軍軍官士官士兵退伍除役及退除給與審定作業規定》中規範時間點辦理完備。
海軍在本次專案報告之前說明時,本辦公室就已表達不能接受結果。然而該性騷者已經退休,並順利領取退休俸,即便不滿,再凍結預算也沒有用,因此本人選擇不出席、不屑聽取護航性騷犯的專案報告,表達抗議。
非常遺憾最近最「紅」的外交國防委員會的召委,在沒有和委員會成員查證的情況下就胡言亂語,再交給特定綠營打手散佈謠言,就像今天把張宏陸說成牛煦庭一樣,到處造謠,根本不適任召委一職。
4.附註、心得、想法︰
???????
我到底看了什麼?
徐巧芯她自己提案凍結海軍司令部行政事務」中業務費的
「一般事務費」50%,約1億2213萬6千元,然後此案不能
書面報告解凍,而是要以「專案報告」形式解凍,而為了
要開專案報告就要召集一~~~~~~~~~~堆官員~
有中將、有少將~有參謀~有部長~
來來來我們來一下因為妳徐巧芯,台下坐了多少人~
https://iili.io/FqKxKPt.jpg
這些人因為妳,所以今天坐在這裡等著要上去報告,然後
還寫了檢討精進作為報告,實際跟大家報告實際會採取的
作法會如何做出一些性平改善,這些行政官員今天原本可
以做很多他們份內的工作妳知道嗎?妳知道因為你們亂凍
刪預算胡搞瞎搞一天燒了國家多少錢嗎?
https://iili.io/FqKRoJ9.jpg
然後顧立雄部長也說已經成立調查委員會,會在兩個月內
完成調查,那這些妳知道嗎?妳在乎嗎?妳根本不在乎啊
那妳在提案凍啥小?
什麼不出席是為了抗議?妳腦子是怎樣啊?
工啥小
大罷免!大成宮啦!
--
臭不要臉的屁話
沒差 反正罷免就對了
太好了 我等下就回家 不上班是為了抗議
懶得聽廢話
只好把她罷免就可以一直抗議了
我不上班是因為要抗議公司
不出席是能抗議三小?跟不投票是因為要
抗議這個政府北七像
不出席的理由有夠爛,還扯什麼抗議咧?X
D
徐之後可以考慮不當立委抗議
民進黨害我不出席!
這種人每年領我們上千萬,幹
蜜獾對抗不公應該要戰鬥到底,不是消極
躲起來,事後說我是在表達抗議啦,很落
漆
芯水小偷
900支持者也乾脆罷免不去投票 表示抗議 ^
^
徐美鳳丈夫打牌 跟巧芯有什麼關係?
偷芯水
幫翻譯:在看館長和代購lalabu,沒空
噁心淘寶貨
領人民錢,然後不爽就不上班,罷免剛
好
所以國家也可以不付你薪水以示抗議
嗎?整天在那邊扯東扯西,要詭辯要
有邏輯,不是強辯就叫詭辯
立委?
labubu啦
美鳳越來越穩QQ
醜人愛醜玩具
搞那麼大,結果寫臉書回應?這傢伙非常
不適任,國民黨也都死在這些人手裡
我翹課也是為了抗議學校為什麼要早八
好噁 早餐店詐騙集團
幹這個垃圾
她跟羅智強把官員叫上來又叫下去一樣惡劣
剷除黑芯~~
身為立委,要抗議請用嘴巴好嗎
勞師動眾 握有重權 完全不在乎耶
900穩下去的
美鳳姐真的快把自己玩死了...
我也好想翹班抗議公司,但薪水照領
中指芯 缺席還那邊嘴邱 剷除黑芯你我有責
同意過半,白藍滾蛋
果然開始飄了
要人提案解凍,卻不出席,這次要是被
罷掉,應該就不用出席了。
抗議用臉書喔 尊嘟假嘟
妳怎麼不去吃屎,民代薪水領假的喔?
藍白翹班還能翹的這麼理直氣壯
我翹課也是為了抗議
大罷免大成功!
我曠職是為了打倒資本主義的高牆
三小
可憐綠腦工賊不知道國外進步國家還真
的可以罷工抗議
罷免徐巧芯,國安要放心
審查國防預算跟性擾有什麼關係?
還自己提案自己不出席?
力挺巧芯,弄爆這些爛官爛將就是爽
罷免讓牠回家去睡大覺
呼籲藍白為了抗議賴清德,之後的選舉都不
要去投票
要抗議滾回早餐店抗議啦 支那太妹
抗議性騷,卻可以去大朱小朱的節目?
去作議員吧, 這職位不適合她
82
[討論] 藍委又全缺席 退輔3.7億解凍藍委陳菁徽、林思銘日前提案凍結3.7億退輔會預算 經退輔會專案報告如何「販賣機全面普查」後,在國民 黨立委全數缺席下,委員會同意解凍相關預算,並提報院會。 現在是怎樣 昨天也全缺席 今天也全缺席 所以之前到底在凍結什麼意思53
[轉錄] 事實盛於雄辯:張啟楷質詢國防部逐字1.轉錄網址︰ ※ 請附上有效原文連結或短網址 ※ 2.轉錄來源︰ ※ 推特/FB 須為 FB人物名稱、FB粉絲團名稱 ※![[轉錄] 事實盛於雄辯:張啟楷質詢國防部逐字 [轉錄] 事實盛於雄辯:張啟楷質詢國防部逐字](https://i.imgur.com/383RwDAb.jpeg)
18
[轉錄] 徐巧芯FB:最近都在忙著跟鄉親報告立法1.轉錄網址︰ 2.轉錄來源︰徐巧芯FB 3.轉錄內容︰ 最近都在忙著跟鄉親報告立法院第一會期的成果,尤其是民生法案,新聞報導通常比較少,![[轉錄] 徐巧芯FB:最近都在忙著跟鄉親報告立法 [轉錄] 徐巧芯FB:最近都在忙著跟鄉親報告立法](https://i.meee.com.tw/wvzcPTp.jpg)
20
[轉錄] 翁達瑞FB:解說「一稿兩用」的論文1.轉錄網址︰ ※ 網址超過一行 請縮網址 ※ 2.轉錄來源︰ ※ FB公眾人物、FB粉絲團名稱、其他來源 ※13
[轉錄] 黃暐瀚:侯友宜應該去市議會專案報告1.轉錄網址︰ 2.轉錄來源︰ 黃暐瀚fb 3.轉錄內容︰![[轉錄] 黃暐瀚:侯友宜應該去市議會專案報告 [轉錄] 黃暐瀚:侯友宜應該去市議會專案報告](https://img.youtube.com/vi/9f70yMUWeU0/mqdefault.jpg)
7
[轉錄] 徐巧芯FB-炎上低票落選甜心寶貝穎孟1.轉錄網址︰ ※ 網址超過一行 請縮網址 ※ 2.轉錄來源︰ 徐巧芯FB![[轉錄] 徐巧芯FB-炎上低票落選甜心寶貝穎孟 [轉錄] 徐巧芯FB-炎上低票落選甜心寶貝穎孟](https://scontent.ftpe14-1.fna.fbcdn.net/v/t39.30808-6/342980723_188998050637465_8613801994039325511_n.jpg?_nc_cat=104&ccb=1-7&_nc_sid=8bfeb9&_nc_ohc=3THNBuXQwNgAX-CgSNb&_nc_ht=scontent.ftpe14-1.fna&oh=00_AfAo8cac3Wzxc63XDVAa0TQkWgDr61e4akAc1xJDotyaWA&oe=644B8843)
7
Re: [爆卦] 486:若國家有需要,這3億,我出。預算小常識1: 凍結預算不等於刪預算 凍結預算等於保留預算暫不准支付 通常凍結預算時會要求達到某條件即可解凍 這次被凍結的預算解凍的要件就是請國防部作專案報告![Re: [爆卦] 486:若國家有需要,這3億,我出。 Re: [爆卦] 486:若國家有需要,這3億,我出。](https://i.imgur.com/eHwC9Djb.jpg?fb)
1
Re: [討論] 鐵道安全預算 国昌:我刪定了俟交通部於3個月內向立法院交通委員會提出專案報告並經同意後 ,始 得動支。 : 以上是解凍條件 : 針對民進黨的指控,黃國昌反擊 : 台鐵浪費多少錢搞電動平交道升降,爛到不能用,還多幫廠商編列1億多要去變更電流供給1X
Re: [討論] 所以總預算案最新進度是?用回文比較不會亂,依主計處的專刊說明如下: 預算「凍結」:因為預算刪減後便無法挽回,故立法委員審議預算如果認為某項預算 有疑義時,就可以藉由「凍結預算」要求行政部門透過書面(或專案)報告進一步解釋 經費用途。 實務上凍結預算的提案文字例如以「○○工作計畫凍結十分之一,俟該機關向立法院提![Re: [討論] 所以總預算案最新進度是? Re: [討論] 所以總預算案最新進度是?](https://i.imgur.com/ut4q5MZb.jpg)
3
[討論] 賴苡任沒有叫牛煦庭要求中選會專案報告日前報導傳出賴苡任請黨籍立委牛煦庭要求中選會進行專案報告。 對此賴苡任澄清並無此事。![[討論] 賴苡任沒有叫牛煦庭要求中選會專案報告 [討論] 賴苡任沒有叫牛煦庭要求中選會專案報告](https://img.youtube.com/vi/f3GY9vZt7HE/mqdefault.jpg)