Re: [新聞] 藍修「助理費除罪化」付委 傅崐萁:這是
笑死人了根本就是趁火打劫
本來的法制已經夠寬鬆了
助理費多少只要報上去就可以了
加班費你有加班報上去就可以了 都沒有什麼形式限制
然後出了一個
我法院覺得你一開始談的薪資不是入職後的薪資
所以後面薪資增加是為了詐取經費
這種為了辦人而辦人的司法心證判決
立委就趁機混水摸魚
這筆錢就變成立委隨便花還免檢附單據?!
過去地方助理費案就是錢給議員議員轉發給助理
但是因為要報帳才能從議會取得經費
所以沒有助理或助理沒有實際從事助理工作
但是議員申報取得費用
所以才會助理費多數都是地方議員判決案例
而中央因為是直接撥入助理個人帳戶非經立委
所以立委較少出現此類案例
現在是把中央經費用地方方式處理但是多了不用申報單據
自然不會有偽造單據詐取
根本就是隨便立委怎麼花,然後加上大水庫
這根本就是自己創造小金庫
※ 引述《tenfu (富哥)》之銘言:
: ETTODAY
: 記者崔至雲
: 藍修「助理費除罪化」付委 傅崐萁:這是保護助理的進步法案
: 針對助理費時常涉及「貪污治罪條例」,國民黨立委陳玉珍提出《立法院組織法》修正草: 案、《地方民意代表費用支給及村里長事務補助費補助條例》修正草案,將助理費除罪化: 。立法院會今(5日)將兩項草案順利付委審查。對此,國民黨團總召傅崐萁表示,助理: 費的修正案是一個進步的法案,「中華民國立法早就應該趕上世界時代的潮流,而不是再: 由這些扭曲的訊息、網軍、綠嘴不斷的攻擊」,「我們其實是保護這些助理」,他們能夠: 領多少薪水,絕對不會打折。
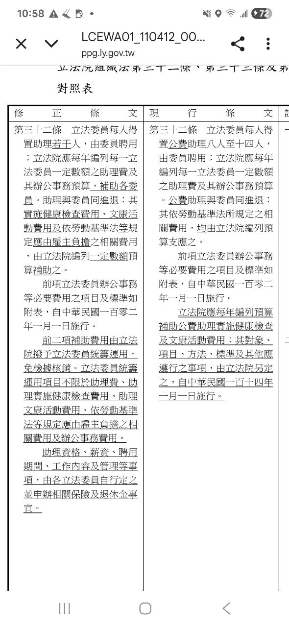
: 陳玉珍所提《立法院組織法》修正草案將立委每人聘用公費助理8至14人改為聘用助理「: 若干人」,刪除「公費助理」中的「公費」兩字;立法院撥款給公費助理的費用,改為撥: 款給立委一定數額,由立委「統籌運用」且「免檢據核銷」,統籌運用項目不限於助理費: 、健檢費、助理文康活動費等。
: 傅崐萁表示,助理費的修正案是一個進步的法案,包括在美國這些主要的國家就是一個實: 質的補貼,而且助理費法案修正後,可以真正讓助理能夠得到保障,薪資是6萬塊就是領6: 萬塊,不用再退回5千、1萬回來,不要讓助理成為共犯。
: 傅崐萁強調,助理費的修正案不只是要迎頭趕上所有先進國家,能夠對我國會有實質的補: 貼,也能夠讓助理能夠很紮實很真正的他報多少薪資就是領到多少錢,因為無需成為所謂: 民意代表的共犯。「我們其實是保護這些助理」,他們能夠領多少薪水,絕對不會打折,: 能夠保障所有這些良善的助理能夠得到最大的保障,不用他的薪資還要捐出給辦公室,還: 是做其他的使用。
: 「我們是向世界這些先進的國家迎頭趕上」,傅崐萁說,中華民國的國會不會像三十年前: 、四十年前、五十年前落後國家的國會,好好的保護這些優質的助理,能夠確確實實領到: 他們應該有的報酬,「中華民國立法早就應該趕上世界時代的潮流,而不是再由這些扭曲: 的訊息、網軍、綠嘴不斷的攻擊」。
: 傅崐萁說,真正守護好助理,就應該很真實的站在陽光下,不要再讓現助理成為一個共犯: ,不合時宜的法案早就應該要修法,好好的來保護助理。
: https://reurl.cc/MMOLQp
--
不是喔,檢察官不是這樣認為喔
所以才說法沒問題 有問題的是人
想趁現在偷渡更寬鬆 笑爛
要搞你,用自己主觀的解讀起訴你,看你
法沒問題,有問題的是檢察官擅自認
要不要認罪,認罪,政治生命結束,不認
罪就讓你去跑司法流程,CP值超高。
定,不給你模糊空間也好,照規定來
笑死了本來法沒問題但是有人亂搞 所以改成就算有問題也沒問題 直接定好助理薪資標準很難嗎
※ 編輯: kaky (122.121.88.239 臺灣), 12/05/2025 10:47:48以前可以,現在不行。別人可以,我就不
行。那標準在哪裡?
我是覺得直接撥給立委議員業務費,自己去
運用。里長鄰長就直接撥,就沒有助理貪污
的問題。
哪個業務費要單據核銷的…..
這個立法是連單據都不用 直接錢給立
委 連單據都不用了
核銷多了466元又要抓人去關
不就檢調要亂搞人才出現這一條
EXCEL表都能當證據了,單據有還是被告貪
污,關鍵在北檢不是合不合法。
請不要跟六成民意做對抗
爆
Re: [新聞] 詐千萬助理費!基隆議員張秉鈞判刑1年11起訴原因都是詐取助理費,這位議員罪名利用職務機會詐取財物罪,高虹安就是貪污治罪條 例,本刑7年以上重罪,這位基隆民進黨議員可是用人頭助理,助理連從事助理工作事實都 沒有,結果不用貪污治罪條例,而是用利用職務機會詐取財物罪 反正高的案子就是很奇葩 助理有加班事實跟工作事實,可是助理是否有加薪要法官說了算 最後法官認為高貪污11萬![Re: [新聞] 詐千萬助理費!基隆議員張秉鈞判刑1年11 Re: [新聞] 詐千萬助理費!基隆議員張秉鈞判刑1年11](https://i.imgur.com/IKCfbFjb.jpeg)
40
Re: [新聞] 涉詐領助理費案 高虹安改列貪污被告60萬從有人具名檢舉開始 檢方就一定會起訴 檢方的責任就是偵查後起訴(浮報加班費已經基本肯定) 被告自己要證明自己無貪汙罪 法官會看證據判斷17
Re: [新聞] 快訊/高虹安涉詐助理費60萬被起訴!用男你們不要以為60萬小題大作 童仲彥才五萬多 就判三年十個月了 2011年11月至隔年2月,童沒有實際聘用蔡姓男子為助理,竟指示康姓助理製作蔡的聘書 ,向市議會詐領補助費,且助理的張姓妻子也未從事助理工作,他也讓她掛名擔任議員公![Re: [新聞] 快訊/高虹安涉詐助理費60萬被起訴!用男 Re: [新聞] 快訊/高虹安涉詐助理費60萬被起訴!用男](https://images.chinatimes.com/newsphoto/2023-02-06/1024/20230206001060.jpg)
5
Re: [新聞] 涉詐領助理費案 高虹安改列貪污被告60萬你提的潘懷宗,童仲彥, 或是三立,民視, 等名嘴所提的一堆議員案例。 都是因為有所謂的人頭助理, 才有貪污罪的問題。![Re: [新聞] 涉詐領助理費案 高虹安改列貪污被告60萬 Re: [新聞] 涉詐領助理費案 高虹安改列貪污被告60萬](https://i.imgur.com/4VA2uUOb.jpg)
9
[轉錄] 苗博雅:羅智強分不清楚助理費與特支費1.轉錄網址︰ ※ 請附上有效原文連結或短網址 ※ 2.轉錄來源︰ ※ 推特/FB 須為 FB人物名稱、FB粉絲團名稱 ※![[轉錄] 苗博雅:羅智強分不清楚助理費與特支費 [轉錄] 苗博雅:羅智強分不清楚助理費與特支費](https://firebasestorage.googleapis.com/v0/b/portaly-ca9e1.appspot.com/o/yxsA7ckSpn8vNBOgERUm%2FeRTZCkoPCBPIWVdCiqHq7.jpg?alt=media&token=fa78ca09-cdc3-44d4-9434-fc7f4399d6e0)
7
Re: [新聞] 高虹安涉詐領助理費被起訴一審有罪即停7/24當然是判有罪 偽造文書跟致使公務人員登載不實 助理都有已經認罪了 至少是半年到一年換罰錢 剛剛被抓的桃園議員張肇良也被判過6
Re: [討論] 朱凱翔:高虹安無罪機率大於有罪整理朱凱翔的重點。 縣市議員的助理費不是議員所管, 所以議員使用到助理費基本上就是貪污。 國會立委的助理費是中央編列下來給立委運用的, 立委要怎麼運用,無明文法律可管,1
Re: [討論] 高院:釋憲因議員多判有罪但立委是第1件因為薪資給付方式的差異 議員助理費用是統一交付給議員本人再發放給助理 且是定額(上限8萬) 而立委助理是立委往上報薪資直接入助理戶頭 但每個立委每年能申報的助理人事費是固定預算 關鍵差異在於 以往議員詐領助理費要不是人頭助理或是沒有工作事實![Re: [討論] 高院:釋憲因議員多判有罪但立委是第1件 Re: [討論] 高院:釋憲因議員多判有罪但立委是第1件](https://i.imgur.com/s66RlYkb.jpg)
爆
Re: [新聞] 不只一人受害!賴瑞隆兒涉「校園霸凌3同爆
[問卦] 台禁小紅書上微博熱搜還被中國網友群嘲![[問卦] 台禁小紅書上微博熱搜還被中國網友群嘲 [問卦] 台禁小紅書上微博熱搜還被中國網友群嘲](https://files.catbox.moe/f0njq9.png)
爆
[問卦] 11/4離職 11/26出包,公司叫離職的負責?![[問卦] 11/4離職 11/26出包,公司叫離職的負責? [問卦] 11/4離職 11/26出包,公司叫離職的負責?](https://img.youtube.com/vi/uGOWqxN_avw/mqdefault.jpg)
97
[問卦] 只有我覺得台灣這幾年越來越像對岸?![[問卦] 只有我覺得台灣這幾年越來越像對岸? [問卦] 只有我覺得台灣這幾年越來越像對岸?](https://i.imgur.com/mHqBx4fb.jpeg)
爆
[問卦] 現在的HR都愛問一些奇怪問題嗎![[問卦] 現在的HR都愛問一些奇怪問題嗎 [問卦] 現在的HR都愛問一些奇怪問題嗎](https://i.urusai.cc/QtYfe.png)
94
[問卦] 禁小紅書用意到底是什麼?![[問卦] 禁小紅書用意到底是什麼? [問卦] 禁小紅書用意到底是什麼?](https://i.mopix.cc/ShazEx.jpg)
59
[問卦] 台灣人有想過有天自己也要翻牆嗎?![[問卦] 台灣人有想過有天自己也要翻牆嗎? [問卦] 台灣人有想過有天自己也要翻牆嗎?](https://i.imgur.com/uwN6ddib.jpeg)
61
[問卦] 脆女:第一胎沒300萬 別生小孩了!![[問卦] 脆女:第一胎沒300萬 別生小孩了! [問卦] 脆女:第一胎沒300萬 別生小孩了!](https://i.mopix.cc/NRU3Hs.jpg)
51
[問卦] 什麼時候要禁telegram ?![[問卦] 什麼時候要禁telegram ? [問卦] 什麼時候要禁telegram ?](https://i.meee.com.tw/yB4xUUD.jpg)
55
[問卦] 現在可以在總統府前罵總統嗎50
[問卦] 小二(8歲)就會霸凌同學是什麼概念?![[問卦] 小二(8歲)就會霸凌同學是什麼概念? [問卦] 小二(8歲)就會霸凌同學是什麼概念?](https://img.youtube.com/vi/asWd8HHVdu0/mqdefault.jpg)
43
Re: [問卦] 11/4離職 11/26出包,公司叫離職的負責?![Re: [問卦] 11/4離職 11/26出包,公司叫離職的負責? Re: [問卦] 11/4離職 11/26出包,公司叫離職的負責?](https://i.imgur.com/AN84rLmb.jpeg)
40
[問卦] 真的有記者去含檢察官的屌換情報?38
[問卦] 蝙蝠俠幹嘛不把小丑做掉![[問卦] 蝙蝠俠幹嘛不把小丑做掉 [問卦] 蝙蝠俠幹嘛不把小丑做掉](https://img.youtube.com/vi/cm3Chp2u7HY/mqdefault.jpg)
26
[問卦] 想關小紅書直接講就好了吧?![[問卦] 想關小紅書直接講就好了吧? [問卦] 想關小紅書直接講就好了吧?](https://img.youtube.com/vi/RqzEoSQ-FqI/mqdefault.jpg)
29
Re: [新聞] 數發部列「詐騙媒介」排行榜 小紅書沒入![Re: [新聞] 數發部列「詐騙媒介」排行榜 小紅書沒入 Re: [新聞] 數發部列「詐騙媒介」排行榜 小紅書沒入](https://i.imgur.com/om7BaSeb.jpeg)
51
[問卦] 小紅書被封,台女的票是不是要掉光了![[問卦] 小紅書被封,台女的票是不是要掉光了 [問卦] 小紅書被封,台女的票是不是要掉光了](https://i.imgur.com/ncHYg28b.jpeg)
29
Re: [新聞] 誤驗「全聯毒鯛魚排」出包 29歲離職女助![Re: [新聞] 誤驗「全聯毒鯛魚排」出包 29歲離職女助 Re: [新聞] 誤驗「全聯毒鯛魚排」出包 29歲離職女助](https://attach.setn.com/newsimages/2025/12/02/5367966-PH.jpg)
36
[問卦] 只有我是小紅書被禁無感嗎?![[問卦] 只有我是小紅書被禁無感嗎? [問卦] 只有我是小紅書被禁無感嗎?](https://img.youtube.com/vi/kshBPv1Si0s/mqdefault.jpg)
27
Re: [新聞] 數發部列「詐騙媒介」排行榜 小紅書沒入![Re: [新聞] 數發部列「詐騙媒介」排行榜 小紅書沒入 Re: [新聞] 數發部列「詐騙媒介」排行榜 小紅書沒入](https://i.urusai.cc/dAVtc.jpg)
27
[問卦] 德川家絕嗣!少子化太嚴重了吧?![[問卦] 德川家絕嗣!少子化太嚴重了吧? [問卦] 德川家絕嗣!少子化太嚴重了吧?](https://img.youtube.com/vi/NXxFbNDWjK4/mqdefault.jpg)
28
[問卦] 檢驗結果為什麼是助理扛?![[問卦] 檢驗結果為什麼是助理扛? [問卦] 檢驗結果為什麼是助理扛?](https://img.youtube.com/vi/ftuuVwvhvKM/mqdefault.jpg)
50
[爆卦] 陳匡怡-柏霖也追求過![[爆卦] 陳匡怡-柏霖也追求過 [爆卦] 陳匡怡-柏霖也追求過](https://i.imgur.com/cRxxtALb.png)
23
[問卦] 為什麼ptt 沒有成為詐騙平台?23
[問卦] Telegram才更該禁吧45
[問卦] 凌晨四點都會醒來是什麼原因?22
[問卦] 美財長貝森特:美是中國盟友也是台灣盟友16
[問卦] 中共:其實我無意封鎖臉書和各種歐美網站![[問卦] 中共:其實我無意封鎖臉書和各種歐美網站 [問卦] 中共:其實我無意封鎖臉書和各種歐美網站](https://i.imgur.com/GTv6DSBb.jpeg)
21
[問卦] 金流最困難的小紅書,第一個因詐騙被禁?18
[問卦] 去年挺戒嚴 偷渡納粹 今年開始禁網![[問卦] 去年挺戒嚴 偷渡納粹 今年開始禁網 [問卦] 去年挺戒嚴 偷渡納粹 今年開始禁網](https://i.imgur.com/nb6CvnDb.jpeg)
![Re: [新聞] 藍修「助理費除罪化」付委 傅崐萁:這是 Re: [新聞] 藍修「助理費除罪化」付委 傅崐萁:這是](https://i.mopix.cc/gpjrTq.jpg)